产品中心
当前位置 当前位置:首页 > 产品中心 > 多用户电能表
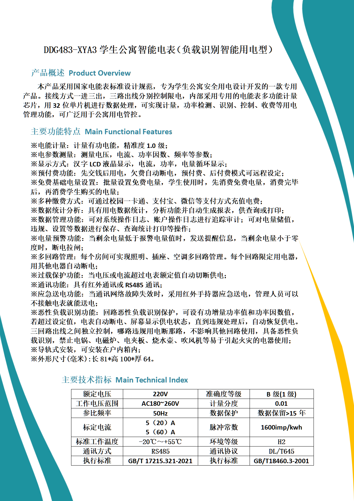
详情内容
content details

DDG483-A3多用户电能表(负载识别公寓智能安全用电型)_01(1).png微信图片_20220920101207.jpg